Product Design Engineering Major
새로운 산업혁명의 핵심을 주도하는 스마트
– 디자인중심과 신발디자인 메카
- 제품디자인공학과
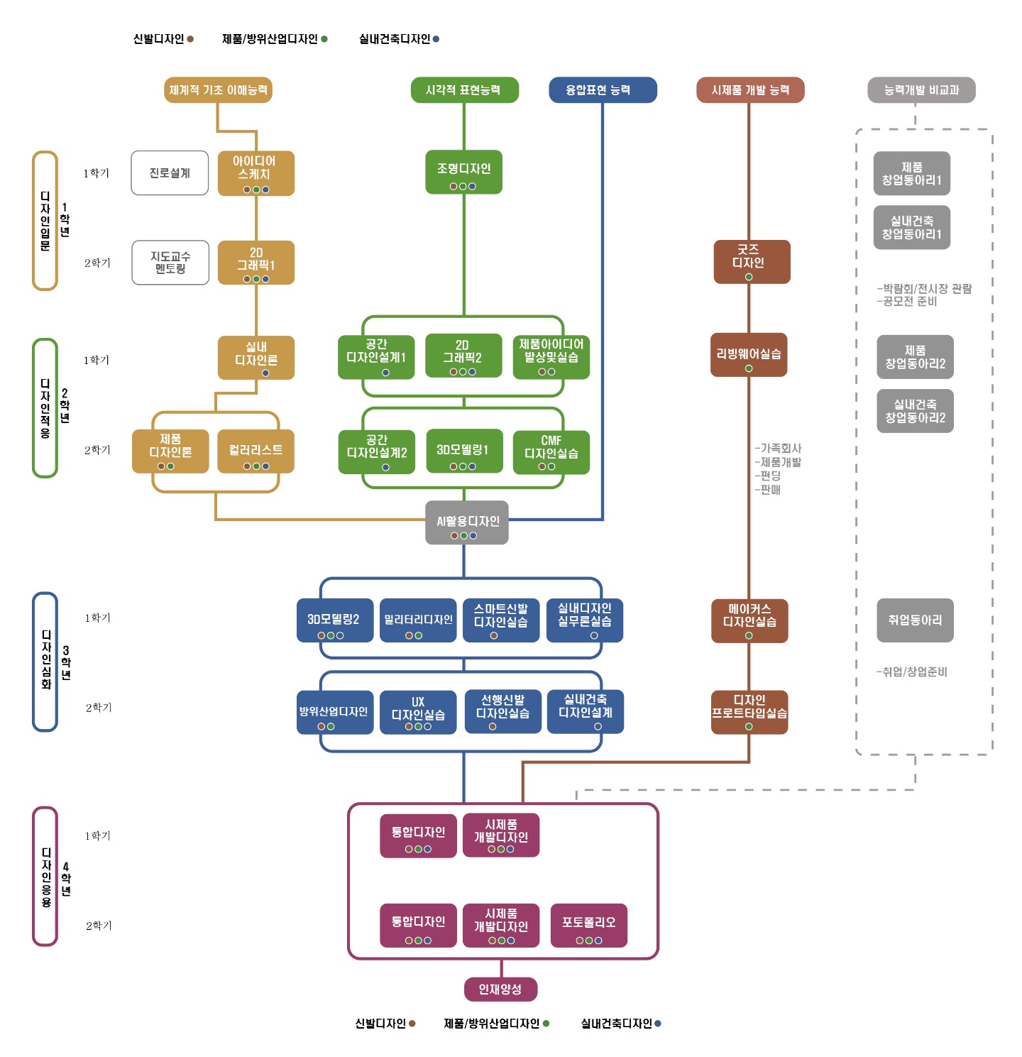
 - 제4차 산업혁명인 ICT와 제조업 융합인 지식집약형 산업과 5차 산업의 기반인 디자인시대를 중심으로 발전하는 스마트산업사회에서 창조와 융합의 개념은 제2차-산업의 생산성과 사용자 경험(UX)에 필요한 창의적 문제해결과 분석방법, 디자인 사고를 통한 표현력의 전문화로 양산체계로 연결되는 융합-통합 교육체계를 구성합니다.
국내 최고의 신발디자인-메카가 기반인 신발디자인 명성이 높은 동의대학교 출신(구, 산업디자인학과 졸업생)의 전통성을 계승하며, 과학적 체계적인 프로세스와 마케팅, 사용자경험, 생산자의 전문기획과 사용성-제품, UX서비스제품디자인, ICT와 제조업 융합산업과 문화로 창출하는 특화된 융합·종합 프로세스와 사회 수요형 인재를 제4,5차 산업사회에 필요한 전문가로 양성합니다. 




